Dell Inspiron не заряжает аккумулятор

Dell Inspiron не заряжает аккумулятор

К нам в ремонт всервисный центр поступил ноутбук Dell Inspiron 7720-3616, который не заряжал батарею. Почему Dell Inspiron не заряжает аккумулятор?

В 80% случаев виновата неисправная батарея. Но у нас ноутбук не заряжался даже с новой батареей.

 

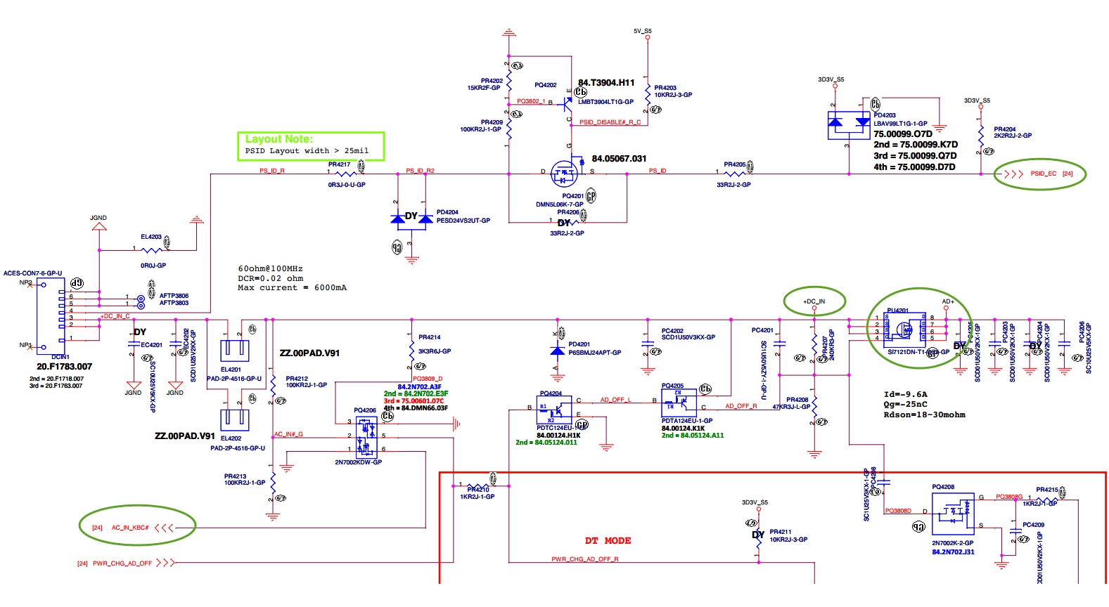
Проблема была  в неисправной схеме заряда батареи – чарджере.

Чарджер сделан на основе микросхемы SI7121DN (PU4201). Но вышел из строя обыкновенный конденсатор.

После замены конденсатора зарядка аккумулятора пошла. Стоимость ремонта материнской платы составила 4500 руб.

Сдать технику в ремонт можете по адресам сервисных центров:

  1. Адрес профессионального специализированного сервисного центра Комплэйс: Москва, ЮАО, Варшавское шоссе, д.132А к.1. Телефоны 8 495 3894127, +7 916 8027768,  +7 977 5508408. Время работы: Пн-пт с 10-30 до 20-00. В Субботу и воскресенье не работаем.
  2. Дополнительный пункт приема: м. Рязанский проспект, Москва, ул. Михайлова д. 28/7. номер телефона +7 916 1198280.

Люди еще ищут: