Ремонт БП Brother MFC-j2510 2310

Ремонт БП Brother MFC-j2510 MFC-J2310

Покажем, как производится ремонт блока питания БП Brother MFC-2510 и MFC-2310.

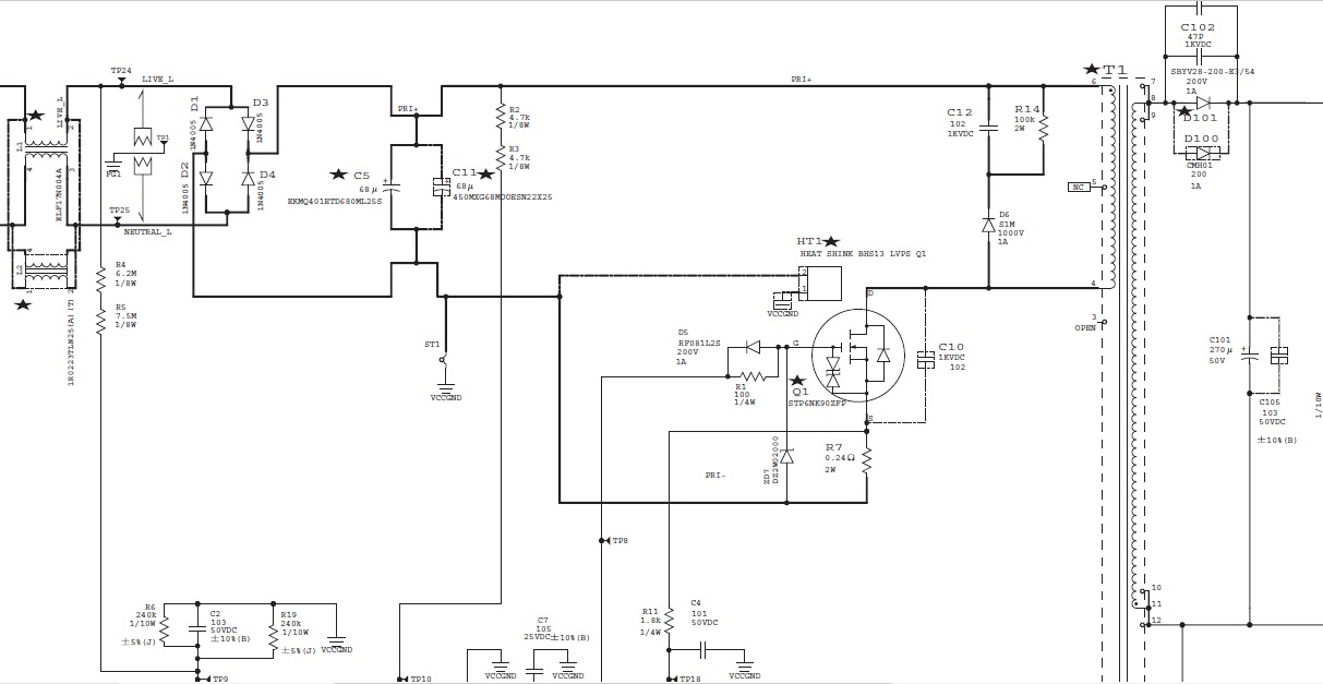
Схема БП Brother MFC-2510 MFC-2310

Блок питания Brother MFC-J2510 MFC-2310 основан на принципе работы Flyback (обратноходового) преобразователя, который очень распространен в маломощных блоках питания.

Первичная цепь.

Вторичная цепь.

Принцип работы БП струйного принтера Brother

Отличия обратноходового преобразователя от типичной схемы питания в том, что вместо трансформатора используется многообмоточный дроссель.

Если открывается транзистор, ток через дроссель начинает расти почти линейно. При этом во вторичной обмотке ЭДС направлено противоположно диоду и тока нет. При закрытом транзисторе ток не продолжает идти через дроссель, но начинает падать. Это вызывает во вторичной обмотке ЭДС, направленную в сторону открывания диода и ток заряжает конденсатор Cout до напряжения Vout, благодаря запасенной в дросселе энергии. Чтобы не пробить транзистор, используется демпферная цепочка из диода, резистора и конденсатора.

Дроссель, в отличие от трансформатора, имеет зазор в магнитопроводе, чтобы не сердечник не достигал состоояния насыщения.

Основные преимущества обратноходового преобразователя:

  • простая и самая дешевая схема, на выходе не нужен дроссель
  • не боится КЗ на нагрузке, хорошо работает на емкостную нагрузку

Недостатки, неисправности и ремонт БП Brother MFC-J2510 J2310

Недостатки:

  1. Максимальное напряжение на транзисторе почти в 2 раза выше выпрямленного входного, поэтому требования к транзистору по напряжению гораздо выше, чем в трансформаторной схеме. Вместо 600В ставят редкие 900В транзисторы. Но и те часто выходят из строя.
  2. Входной конденсатор постоянно работает с повышенной частотой ШИМ контроллера. Поэтому взрывается при повышенном внутреннем сопротивлении.

Выводы:

Чаще всего в блоке питания струйных Brother MFC-J2510 и J2310 выходят из строя ключевой транзистор, входной конденсатор, а заодно и предохранитель. Это типичные неисправности. Транзистор дорогой и редкий.

Цена ремонта блока питания Brother 3500 руб., включая разборку и сборку принтера.

Статья 2025 г.

Сдать технику в ремонт можете в сервисный центр в Москве: ЮАО, Варшавское шоссе, д.132А к.1. Телефоны 8 495 3894127, +7 916 8027768, +7 977 5508408. Пн-пт с 10-30 до 20-00. Метро Южная, Пражская.

Еще люди читают: